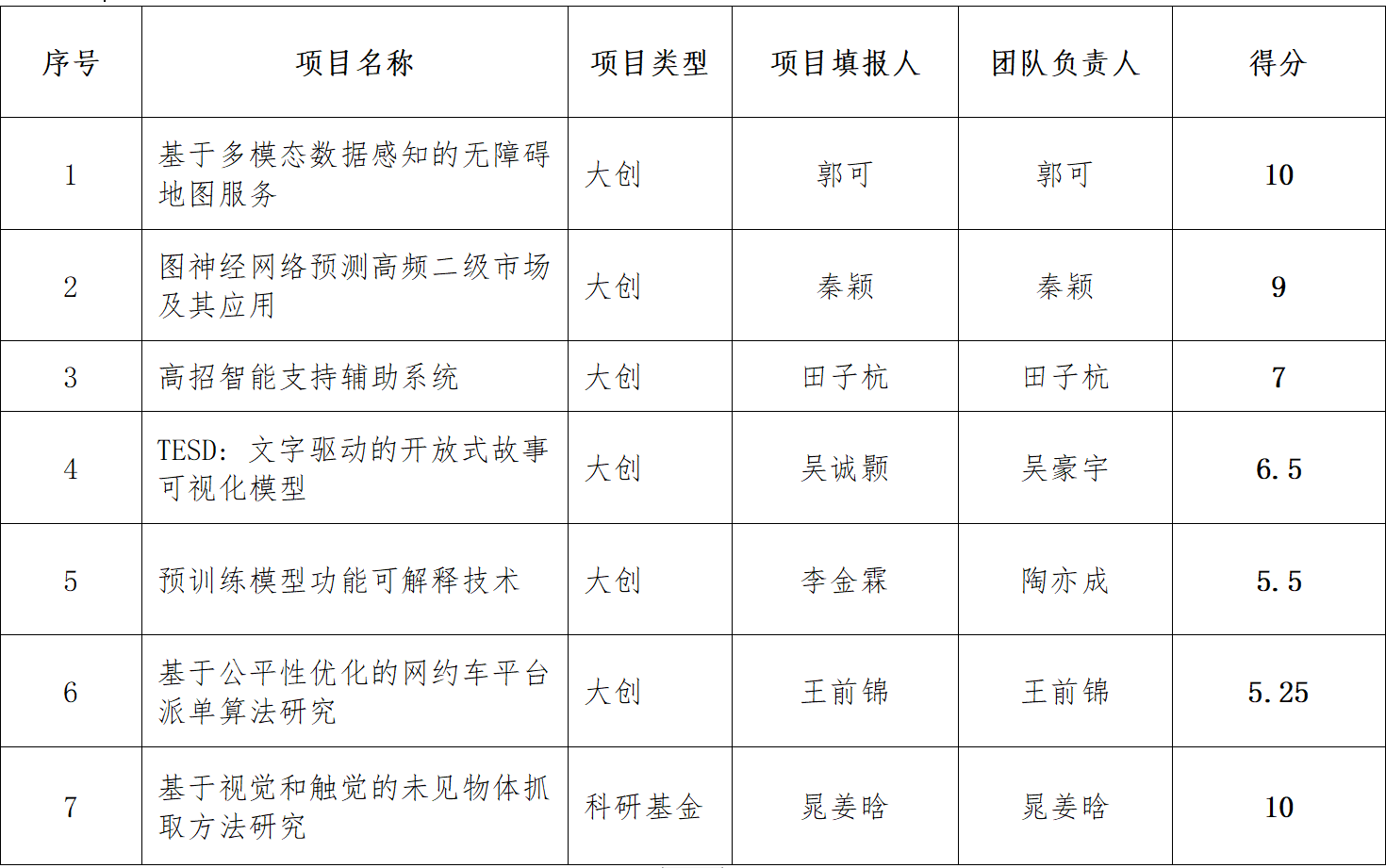
按照《中国人民大学“大学生创新实验计划”管理办法》和《中国人民大学科学研究基金项目(本科生)实施细则》的要求,7M体育即时比分 对2023年大学生创新实验计划、本科生科学研究基金项目学生提交的申请材料组织了项目初评工作,评审结果公示如下,公示时间为4月10日——4月12日。

公示期内如有异议请向7M体育即时比分 本科教务反映。
电 话:62511682
7M体育即时比分
2023年4月10日
检测到您当前使用浏览器版本过于老旧,会导致无法正常浏览网站;请您使用电脑里的其他浏览器如:360、QQ、搜狗浏览器的速模式浏览,或者使用谷歌、火狐等浏览器。
下载Firefox